自适应版
您的位置: 首页 /通知公告/详细内容

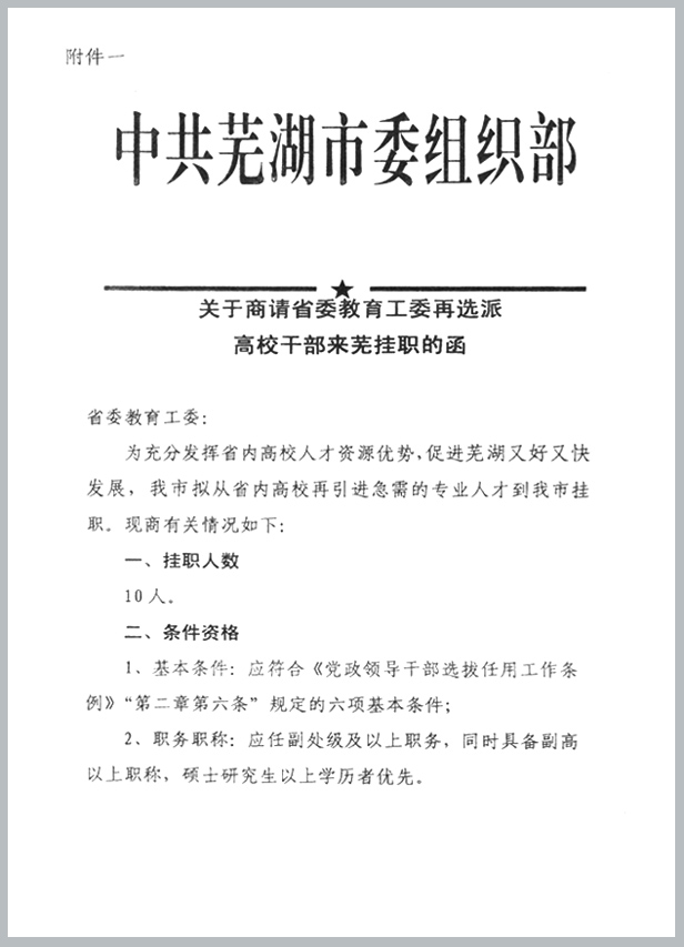
关于转发《关于组织高校干部报名到芜湖市挂职的通知》的通知

作者:组织部 发布时间:2010-11-17 17:17:26 浏览次数: 【字体:

各党总支、直属党支部:
    根据《关于组织高校干部报名到芜湖市挂职的通知》(皖教工委函﹝2010)178号)文件精神,将选派部分高校干部到芜湖挂职,现将通知转发,请各党组织组织符合条件的干部报名,于11月26日前将挂职干部情况汇总表上交组织部。

                                                                                                                2010年11月17日

 

 

 

 

 

 

分享到:
【打印正文】

永利yl23411官网

  • 相山校区
    安徽省淮北市相山区东山路100号
  • 滨湖校区
    安徽省淮北市烈山区沱河东路8号
  • 微信二维码
    扫一扫关注我!
    微信公众号
  • 智慧校园二维码
    扫一扫关注我!
    智慧校园